NEWS新闻中心
官宣!国足正式启动选帅,报名需满足7大要求,球迷:请穆里尼奥
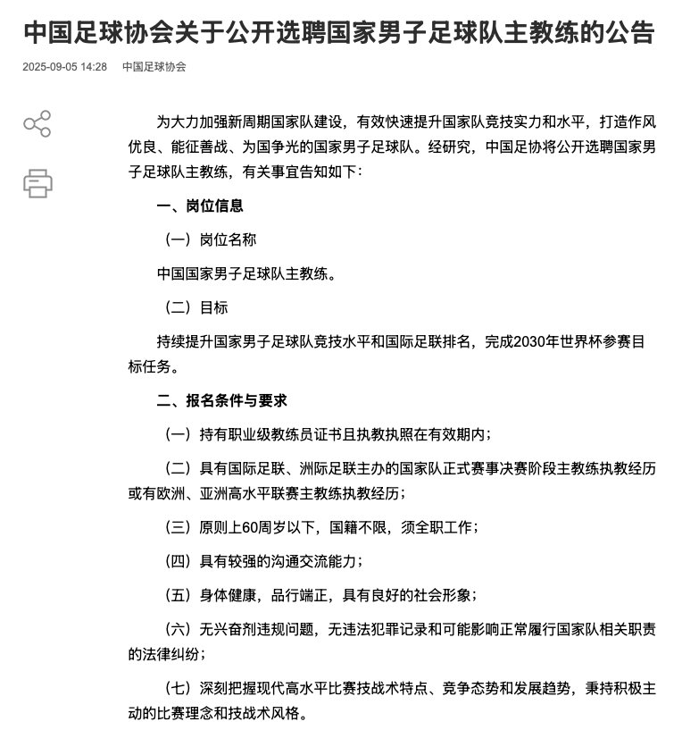
中国足协不久前发布了官方公告,在前任主帅伊万科维奇下课两个多月后,中国男足将正式开启选帅工作。而新帅的主要任务,就是率领国足冲击2030年的世界杯,争取让中国队时隔28年后,再一次出现在世界杯的舞台上!
在本届世预赛里,中国队的表现无疑是不及格的,10场18强赛,中国男足仅仅取得了3胜7负的战绩,最终是以小组第五的成绩出局,提前一年便宣告无缘2026年的美加墨世界杯。由于未能带队突围,克罗地亚老帅伊万科维奇被迫交出了教鞭,成为了国足这个教练坟场上新的牺牲品。
而随着伊万下课,由谁来接替他执教国足,就成了不少球迷关心的话题。终于在大家等待了两个多月后,中国足协官方的选聘公告才姗姗来迟。

虽说国足近几年的成绩一直是胜少负多,但是国足的帅位,却依旧是个香饽饽。根据国内媒体《北京青年报》的报道,足协方面已经收到了多位有意执教国足的候选者资料,但是为了避免伊万这样的失败案例再现,对于中国男足此次选帅,足协也提出了七个要求。

第一,候选者持有职业级教练员证书且执教执照在有效期内;第二,候选者具有国际足联、洲际足联主办的国家队正式赛事决赛阶段主教练执教经历或有欧洲、亚洲高水平联赛主教练执教经历;第三,候选者原则上60周岁以下,国籍不限,须全职工作;第四,具有较强的沟通交流能力;第五,身体健康,品行端正,具有良好的社会形象;第六,无兴奋剂违规问题,无违法犯罪记录和可能影响正常履行国家队相关职责的法律纠纷;第七,候选者需深刻把握现代高水平比赛技战术特点、竞争态势和发展趋势,秉持积极主动的比赛理念和技战术风格。

足协的选帅公告一经发布,迅速引发了大家的热议,很多球迷留言,推荐葡萄牙名帅穆里尼奥。不久前,穆里尼奥已经和土超球队费内巴切解约,目前他正处于自由身,因此足协和他签约,不会遇到什么障碍。但是穆里尼奥高昂的薪水,很可能会成为横亘在他和国足之间的最大障碍,据悉,在费内巴切执教时,穆里尼奥的年薪大概是1000万欧元,如果没有国足签约里皮时,恒大出面承担绝大部分薪水的情况出现,那穆里尼奥入主国足,无异于痴人说梦。
该图片可能由AI生成

不知道此次竞聘,究竟谁能脱颖而出,执掌国足的帅印呢?


2025-11-20
浏览次数:
返回列表